Unpacking the Mechanics of Conduit Debt Financing
Understanding the pass-through financing model behind the AI infrastructure boom
Welcome to the first post in an all-new primer series where we break down the technical architecture of modern finance. Today, we’re walking through an innovation on the finance side called conduit debt financing, a structure that’s become increasingly relevant as Big Tech deploys hundreds of billions into AI infrastructure while trying to keep their balance sheets looking pristine.
“An innovation on the finance side” is a phrase you never want to hear.
In case you missed it:
Before you read any further, here’s a quick poll to help me build out the primer series & help you understand corporate finance better. The poll lasts 7 days from the publish date.
My AI Ouroboros piece touched on how vendor financing and circular capital flows are keeping the AI flywheel spinning, and questioned whether it’ll pay off. More recently, my article on Big Tech’s “non-acquisition acquisitions” also touched on how some of ‘Magnificent 7’ companies were acquiring and/or investing in AI startups and other Big Tech companies, as well as talent acquisition and how they structured their deals to avoid anti-trust scrutiny.
Today we’re zooming in on the plumbing itself: how conduit structures allow companies to access debt markets at scale without directly shouldering the debt burden. The point of this isn’t to predict where the AI capex cycle ends up; I’m here to explain and help you understand the mechanics of how it’s being financed.
Before we get into it, a quick note: conduit debt isn’t new, nor is it inherently problematic. Municipal bonds have used conduit structures for decades to finance infrastructure. What makes the current environment interesting is the scale, the speed, and the fact that some of the world’s most profitable companies are increasingly relying on these structures for what they claim are essential strategic investments.
What is Conduit Debt Financing?
Conduit debt financing is a structure where an intermediary entity (the “conduit”) issues debt securities to investors and passes the proceeds through to an end borrower. The key feature distinguishing conduit debt from regular corporate bonds is that the conduit issuer has no substantial operations or assets beyond the financing transaction itself. The conduit is purely a pass-through vehicle, the debt repayment relies entirely on revenues or assets from the ultimate borrower.
Think of it this way: Company A wants to borrow money but doesn’t want that debt appearing on its balance sheet or affecting its credit rating. So it works with a conduit entity, Company B, which issues bonds to investors. Company B takes that capital and uses it to build infrastructure or acquire assets that Company A needs. Company A then enters into long-term lease or service agreements with Company B, and those payments service the debt. On paper, Company A is just a customer making payments, not a debtor owing bondholders.
The structure creates separation. The conduit issuer’s creditworthiness depends on the revenue stream from the end user, not on the conduit’s own balance sheet (because there isn’t really one). This is why conduit debt is often referred to as “pass-through” financing, the economics flow through the conduit structure to reach the underlying obligor.
How It Works: The Mechanics
A typical conduit debt transaction involves several parties working in concert1. First, there’s the conduit entity itself, usually a special purpose vehicle (SPV) created specifically for the transaction. This entity has a narrow corporate purpose defined in its formation documents, it exists solely to issue debt, acquire specific assets or rights, and collect payments to service that debt.
Second, there’s the end borrower or obligor, the company that actually needs the capital and will ultimately be making the payments that repay the bonds. This obligor enters into a long-term contract with the conduit, typically a lease agreement, offtake agreement, or service contract. The contract terms are carefully structured to match the debt service schedule, ensuring predictable cash flows.
Third, there are the debt investors, institutional buyers like pension funds, insurance companies, or asset managers who purchase the bonds issued by the conduit. These investors are taking credit risk on the obligor’s ability to make its contractual payments, not on the conduit’s balance sheet. The credit analysis focuses entirely on the creditworthiness of the ultimate payment source.
Fourth, there’s usually an administrative trustee or servicer who collects payments from the obligor, passes them through to bondholders, and ensures compliance with the transaction documents. This party acts as an independent intermediary managing the cash flows.
The transaction typically works like this: The conduit entity is formed and issues bonds to investors, raising capital. That capital is immediately deployed to acquire assets (data center equipment, infrastructure, real estate) or fund construction. The conduit then leases those assets to the end user under a long-term agreement with rental payments designed to cover debt service plus a return to any equity investors in the conduit. The end user gets access to the assets it needs without direct ownership, while the conduit bondholders get a secured claim on the lease payments and potentially the underlying assets.
The beauty of the structure, from the obligor’s perspective, is that under accounting rules like ASC 842, operating leases don’t create a direct debt liability on the balance sheet in the same way traditional borrowing does. The lease obligation is disclosed in footnotes and creates a right-of-use asset with a corresponding liability, but it doesn’t appear as “debt” in the traditional sense. This can help manage leverage ratios, credit ratings, and investor perceptions.
Requirements and Structure
For conduit debt to work properly, certain structural features need to be in place. These aren’t just best practices as they’re often required by rating agencies and investors who need comfort that their investment is genuinely backed by the economics of the underlying arrangement.
The first requirement is a bankruptcy-remote structure for the conduit entity. This means the conduit is organized in a way that makes it unlikely to file for bankruptcy even if the sponsor or obligor runs into financial trouble. This is typically achieved through independent directors or managers who have a fiduciary duty to the conduit itself and cannot be compelled by the sponsor to take actions that would harm creditors. The conduit’s organizational documents usually include severe restrictions on its activities: it can only engage in the specific financing transaction, it cannot merge or consolidate with other entities, it cannot incur additional debt beyond the original issuance, and it cannot voluntarily file for bankruptcy without approval from its independent directors.
The second key feature is credit enhancement or structural protections for bondholders. Since the conduit has no operations or balance sheet to fall back on, investors need assurance that payments will continue even if things get bumpy. This can take several forms. Sometimes there’s a debt service reserve account, a cash balance set aside at closing that can cover several months of payments if the obligor misses a payment. Other times there’s overcollateralization, where the value of the assets or the present value of lease payments exceeds the outstanding debt by a comfortable margin. Some transactions include credit support from third parties like letters of credit or guarantees, though this somewhat defeats the purpose of keeping debt off the obligor’s balance sheet.
The third element is a well-defined credit risk that investors can analyze and price. The bond documentation needs to clearly identify who is making the payments, what assets or revenues are securing the debt, and what happens in various stress scenarios. Investors will conduct extensive due diligence on the obligor’s creditworthiness, just as they would if that company were issuing bonds directly. The credit analysis might actually be more conservative than a straight corporate bond, because in a conduit structure the investors have fewer rights to the obligor’s broader corporate assets and cash flows.
The fourth consideration is the legal structure of the obligor’s payment obligation. Is it an absolute, unconditional payment obligation? Or are there circumstances where the obligor can walk away? Can the obligor terminate the lease early? What happens if the assets become obsolete? These questions matter enormously to bondholders. The strongest conduit structures have “hell-or-high-water” lease provisions, meaning the obligor must make payments regardless of whether the assets are useful or even operational. Weaker structures include termination rights or performance conditions that shift risk back to investors.
Finally, there needs to be economic substance to the transaction. If the conduit structure is purely a tax or accounting arbitrage with no business purpose, regulators or courts might recharacterize it as a direct financing. This is where things get into judgment calls and gray areas. A conduit structure that’s financing genuine third-party assets with arm’s-length pricing is on solid ground. A conduit that’s purely a captive financing vehicle for a single customer with no real separation or independent decision-making starts to look like it should be consolidated onto the sponsor’s balance sheet.
The AI Infrastructure Example: Big Tech’s Conduit Playbook
Now let’s bring this out of the abstract and into the data centers that are currently consuming more capital than most countries’ GDP. The AI infrastructure buildout has created a perfect storm for conduit financing: massive capital requirements, long-term infrastructure assets, and a tension between Wall Street’s desire for disciplined capital allocation and management’s belief that AI spending is existential.

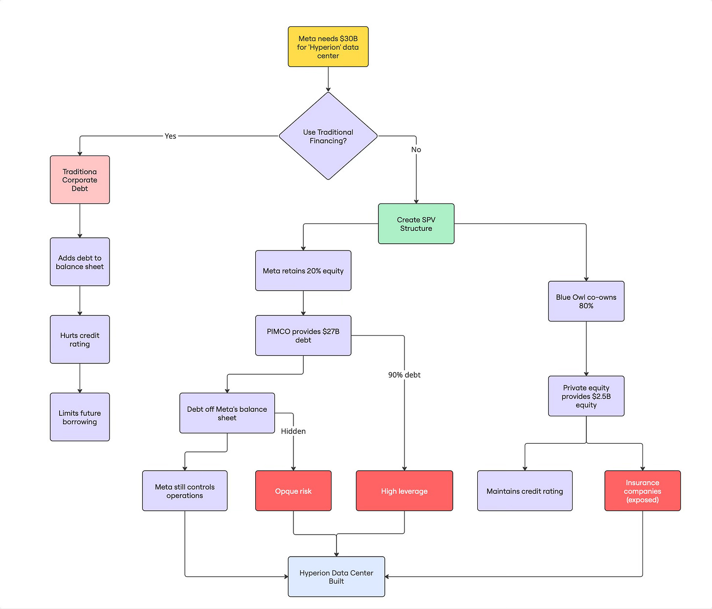
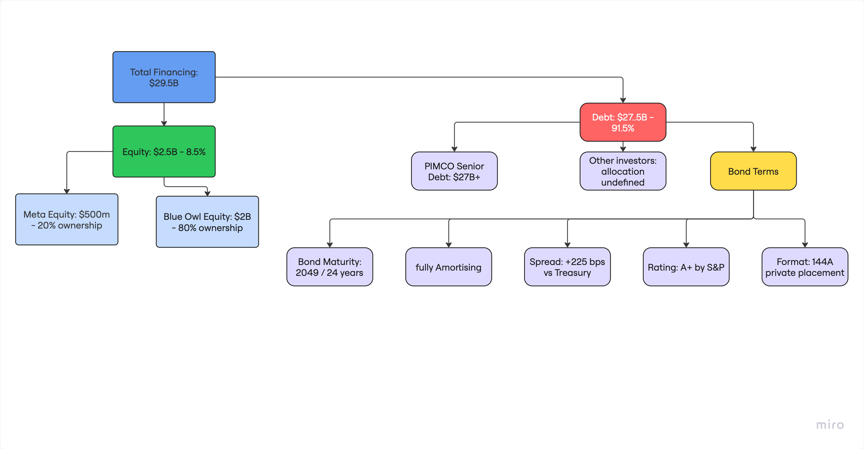
On October 30th 2025, Meta structured its largest data center project through a joint venture with Blue Owl Capital worth approximately $27-29 billion, moving the financing off its balance sheet via a triple-net lease structure. Here’s how this works in practice.2

Why would Meta finance this via the project finance markets? And why does it cost $6.5 billion more?
That’s how much more Meta is paying to finance this new AI data center using the project finance market versus what they could have paid had they used traditional corporate debt. So why on earth is this being called a win? And even crazier, why are other AI giants like Oracle and xAI looking to copy it? As I said, they are raising money via what’s called the project finance markets. Now, had they gone out and used corporate debt, which they - by the way - did just a week or two later, they would be…3
paying ~1% less relative to project debt (Meta currently pay ~6.58% interest vs traditional corporate debt, seen as less risky. The loan was priced at SOFR + ~225 basis points).
raising $27bn via corporate bond issuance to finance the data center buildout.
financing Hyperion for a ~24 year period (2049 maturity date).
1% ✕ $27 billion ✕ ~24 years bond tenor (date until expiration) = $6,480,000,000 in additional interest.
So, why are they doing that? Because Meta knows this is just the beginning of the AI infrastructure buildout. And according to Morgan Stanley’s global head of corporate credit research, Andrew Sheets,
“most of this AI related capex is still ahead of us.”
So Meta structured this financing specifically to keep the debt off its balance sheet. Therefore, its leverage remains low, its corporate credit rating high, and ultimately allows them to access the corporate debt markets when they need it for a lower interest rate. This also allows them to leave capacity for more debt to be raised later on. Now, how exactly does this financial magic work?
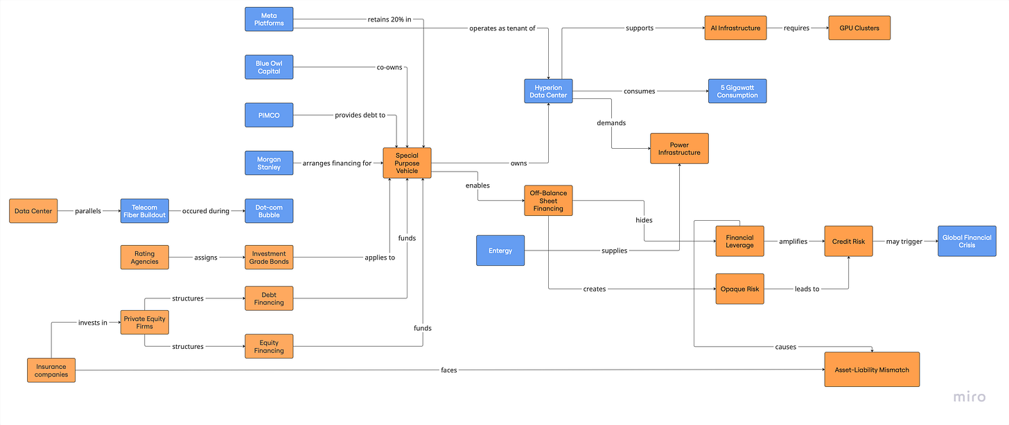
Meta and Blue Owl create a special purpose vehicle (effectively a conduit) for their data center buildout called Project Hyperion, based in Louisiana. Much of the capital raised by Blue Owl is debt funded through securities Pimco issued, while the SPV structure allows Meta to effectively borrow billions without the debt appearing on its balance sheet. The SPV uses this capital to acquire land, construct data centers, and purchase GPU hardware, specifically the Nvidia chips that Meta needs to train its AI models. The SPV then leases this infrastructure back to Meta under long-term agreements. Meta makes regular lease payments to the SPV, which the SPV uses to service its debt to bondholders.

The accounting treatment is crucial here. Under ASC 842, Meta records a right-of-use asset and a corresponding lease liability on its balance sheet, but this doesn’t hit its debt ratios in the same way that issuing $27 billion in Meta corporate bonds would. Companies like Meta using SPVs mean they do not need to show the debt as their debt, which some analysts compare to tactics from the subprime era when firms shifted risk off the books to reassure investors4. Credit rating agencies might not fully incorporate these obligations into their leverage calculations, or they might weight them differently than funded debt. This gives Meta more flexibility to continue its aggressive capital expenditure program while maintaining its credit rating.
I’ll provide a bit of background for the 5GW consumption the data center requires - 1GW provides and/or requires the following: enough power for ~750,000 US homes, ~$50bn-$60bn in capex spend (~$15bn-$18bn for the powered shell5 & ~$35bn-$42bn for Nvidia’s chips - representing a 30%/70% split in the cost of a typical large scale data centre), and ~500,000 GPUs. Now times everything by 5 to understand the sheer scale of what’s required for Meta’s ‘Hyperion’ data center project. The ‘Hyperion’ data centre project alone provides and/or requires enough power for ~3.75 million US homes, ~$250bn-$300bn in capex spend, and ~2.5 million GPUs which is all being done over a number of years.
And Meta isn’t alone. Elon Musk’s xAI is pursuing an even more aggressive version of the same playbook6. In October 2025, xAI announced a $20 billion financing package split into approximately $7.5 billion in equity (which is anchored by Valor Equity Partners) and $12.5 billion in debt via a special purpose vehicle. The structure is remarkably similar to Meta’s: the SPV will purchase Nvidia GPUs directly, then lease them back to xAI for five years, with the debt secured by the GPUs themselves rather than xAI’s corporate assets. This keeps the debt off xAI’s balance sheet while the company burns approximately $1 billion per month building out its Colossus 2 data center in Memphis.
Nvidia is contributing nearly $2 billion in equity to xAI’s SPV while simultaneously serving as the hardware supplier. Nvidia is essentially financing its own customers’ GPU purchases, collecting revenue from the chip sales while taking equity upside in the companies buying them. Apollo Global Management and Diameter Capital Partners are backing the debt portion, attracted by the 12-12.5% yields and the collateral of the GPUs themselves. The arrangement lets xAI access cutting-edge computing power without the full debt burden hitting its balance sheet, while Nvidia ensures steady demand and longer-term control over chip distribution.
The scale is staggering. American tech companies are projected to spend $300-400 billion on AI infrastructure in 2025, with hyperscaler capital expenditures reaching approximately 50% of operating income, levels historically associated with government infrastructure buildouts rather than technology companies. Oracle and OpenAI have announced partnerships involving hundreds of billions in commitments. Microsoft is both funding OpenAI and leasing capacity from neocloud providers like CoreWeave, which itself is using conduit-style financing to fund GPU acquisitions.
Which brings us to Oracle’s record-breaking move. In October 2025, banks led by JPMorgan Chase and Mitsubishi UFJ Financial Group (MUFG) prepared a $38 billion debt offering to fund two data centers tied to Oracle in Texas and Wisconsin, the largest AI infrastructure financing to date. The deal is structured as two separate senior secured credit facilities: $23.25 billion for the Texas project and $14.75 billion for Wisconsin. Both facilities mature in four years with two one-year extension options, priced at roughly 2.5 percentage points over benchmark rates.
Here’s where the structure gets interesting: the data centers are being developed by Vantage Data Centers, not Oracle directly. Vantage is the conduit entity raising the debt and building the facilities, which will then be used by Oracle as part of its $500 billion Stargate partnership with OpenAI7. The loans are structured as interest-only during construction but begin amortizing once operations commence, a hallmark of project finance structures. Oracle gets access to massive compute capacity without the full $38 billion hitting its balance sheet directly, while bondholders get secured claims on physical data center assets backed by long-term contracts with Oracle.
This is conduit financing at unprecedented scale. Oracle already took on $18 billion in debt just weeks earlier in September 2025 for its broader data center buildout. Analysts suggest the company may need to source up to $100 billion in total debt funding over the next four years just for the OpenAI contract alone. Credit rating firm Moody’s flagged risks8 to Oracle’s balance sheet due to the extent its future AI data centers rely on OpenAI, a company that won’t become profitable until ~2029 according to CEO Sam Altman. Oracle shares spiked 40% when it announced a reported $300 billion, five-year compute contract with OpenAI, briefly making Larry Ellison the world’s richest man. But the optics, as some analysts noted, were better than the fundamentals: Oracle is betting heavily that OpenAI’s trajectory continues upward, because if it doesn’t, there could be a lot of stranded infrastructure and capital.
The Oracle deal came about a week after Meta’s conduit-financed bonds started trading in secondary markets, jumping as much as 10 cents on the dollar and yielding Pimco paper profits of $1.8 billion ($18 billion in bonds 𝖷 10 cents). This immediate market validation likely emboldened banks to move forward with even larger AI infrastructure financings. Investors across the spectrum, from traditional banks to private credit firms, are competing aggressively to lead these vast debt packages. The question is whether they’re funding genuine productivity gains from AI or just inflating a bubble where everyone’s balance sheet looks clean until someone can’t make their lease payments.
This creates the circular financing dynamic I mentioned in the AI Ouroboros piece. Nvidia invests in CoreWeave through equity and potentially vendor financing. CoreWeave uses that capital plus debt financing to buy Nvidia GPUs. CoreWeave then leases that compute capacity to Microsoft and OpenAI. Microsoft and OpenAI’s revenues (some of which come from each other through their complex partnership) support their ability to make those lease payments. Nvidia reports revenue from CoreWeave’s chip purchases and marks up its investment in CoreWeave as the latter’s valuation increases based on its revenue backlog from Microsoft. Everyone’s revenues go up, everyone’s balance sheet looks cleaner than if they’d directly borrowed for all this, and the economic substance underneath it all depends entirely on whether AI applications eventually generate enough revenue to justify the infrastructure costs.
The conduit structure is essential to making this work at scale. Data-centre exposure in major REIT benchmarks has moved from low single digits (~5-7%) in 2021/22 to low-teens (~10-13%) today.9 Private debt providers are eager to lend against these assets because they’re secured by long-term contracts with creditworthy tech giants. While this debt funding away from Big Tech balance sheets represents more of the “bubblicious aspects” of AI infrastructure spending, the companies themselves maintain their capital expenditure is prudent and matched to customer demand.
The obligor here, Meta or Microsoft or whoever is ultimately making the lease payments, maintains they’re simply outsourcing infrastructure to specialist providers while maintaining operational control. The debt investors believe they have secured claims against essential infrastructure backed by long-term contracts with some of the world’s most profitable companies. The conduit entities sit in the middle, holding the assets and the debt, generating no meaningful revenue beyond passing through the lease payments to bondholders.
My note below questions this deal. If you want to understand my rationale/thoughts, you can click below and read it. This article is a primer so I’m not here to make predictions.
Legal Considerations: When Conduits Get Challenged
The critical question in any conduit structure is what happens if things go wrong. If the obligor runs into financial difficulty, can its creditors reach through the conduit to access the assets? If the conduit itself faces challenges, do bondholders have any recourse beyond the specific lease payments?
The legal doctrine that typically comes into play is substantive consolidation. This is a bankruptcy court power to disregard corporate separateness and merge the assets and liabilities of related entities when the entities are so intertwined that separating them would be impractical or unjust. If a court substantively consolidates a conduit with its sponsor or obligor, the carefully constructed bankruptcy-remote structure collapses. The conduit’s assets become part of the broader bankruptcy estate, and the bondholders become general unsecured creditors alongside everyone else.
Courts look at several factors in deciding whether to substantively consolidate entities. Did the entities observe corporate formalities and maintain separate books and records? Did they commingle assets or conduct business as if they were a single entity? Would creditors of one entity have reasonably expected to look to the assets of the other for repayment? Was the structure created with the intent to hinder or defraud creditors? The stronger the separation between the conduit and the obligor in terms of corporate governance, decision-making, and cash management, the less likely a court is to consolidate them.
This is why the independent director requirement matters so much. If the conduit’s board is entirely composed of employees of the sponsor company, a court might find that the conduit was never truly independent and was just an alter ego of the sponsor. But if the conduit has genuinely independent directors who take their fiduciary duties seriously and who have the power to act in the conduit’s interests even against the sponsor’s wishes, that creates real separation.
The second legal challenge is recharacterization. Even if the conduit isn’t consolidated with the obligor, a court might recharacterize the transaction from a lease to a secured financing. If that happens, the obligor might have more rights to restructure the payments in bankruptcy, and the calculation of what’s owed could change. The factors courts consider in determining whether a transaction is a true lease or a disguised financing include: Does the lessee have an option to purchase the asset for nominal consideration? Is the lease term equal to the useful life of the asset? Are the rental payments structured like debt service payments? Courts apply economic substance over legal form, so even if the documents call it a lease, if it walks like a loan and quacks like a loan, it might get treated as a loan.
The third issue is fraudulent transfer. If the conduit structure was created at a time when the sponsor was insolvent or became insolent as a result of the transaction, creditors might challenge it as a fraudulent transfer designed to shield assets from creditors. This is a much higher bar to clear and usually requires showing actual intent to defraud or that the sponsor received inadequate consideration for whatever it contributed to the conduit. But in a scenario where a sponsor creates a conduit, transfers valuable assets to it, and then files for bankruptcy shortly after, this doctrine could come into play.
For bondholders, the key is doing thorough due diligence upfront. Understanding the strength of the bankruptcy-remote features, the independence of the conduit’s governance, the creditworthiness of the obligor, and the realistic liquidation value of the assets. A conduit structure is only as good as the legal opinions supporting it and the contractual protections built into the transaction documents.
In the AI infrastructure context, we haven’t yet seen major stress tests of these structures. The hyperscalers are all profitable and generating enormous cash flows. But if we hit an environment where AI monetization disappoints, where some of these companies decide they’ve over-invested in GPU capacity they don’t need, or where custom silicon reduces demand for Nvidia chips and the entire vendor financing ecosystem unwinds, we’ll find out how robust these conduit structures really are. The bondholders will be testing whether they truly have secured claims on essential infrastructure or whether they’re functionally unsecured creditors of highly leveraged, single-purpose entities whose assets might be worth considerably less than the outstanding debt.
Key Takeaways
What conduit debt actually is: An intermediary entity issues debt to investors and passes proceeds to an end borrower. The conduit has no real operations beyond the financing transaction itself. It’s pure plumbing, the debt repayment relies entirely on the ultimate borrower’s payments, not the conduit’s balance sheet (because there isn’t one).
Why companies use it: The obligor gets to access capital without traditional debt appearing on its balance sheet. Under ASC 842, operating leases create right-of-use assets and liabilities that don’t hit debt ratios the same way corporate bonds do. Credit rating agencies may not fully incorporate these obligations into leverage calculations, giving companies flexibility to maintain aggressive capital expenditure while preserving their credit ratings.
The structural requirements: Bankruptcy-remote SPV with independent directors, credit enhancements like reserve accounts or overcollateralization, clearly defined payment obligations (ideally “hell-or-high-water” provisions), and genuine economic substance. Without these features, courts might recharacterize the transaction or substantively consolidate the entities.
The AI infrastructure context: Meta’s $27-29B Blue Owl joint venture exemplifies the structure. The SPV raises debt-funded capital, builds data centers and buys GPUs, then leases everything back to Meta. American tech companies are projected to spend $300-400B on AI infrastructure in 2025, with much of it financed through these conduit-style structures. The scale is unprecedented for technology companies.
The circular financing problem: Nvidia invests in CoreWeave → CoreWeave buys Nvidia chips → CoreWeave leases capacity to Microsoft/OpenAI → their revenues support lease payments → Nvidia reports revenue and marks up its CoreWeave investment. Everyone’s revenues increase, everyone’s balance sheet looks cleaner, and the economic substance depends entirely on whether AI eventually generates enough revenue to justify the infrastructure costs.
Legal risks when things break: Substantive consolidation (court merges conduit with sponsor), recharacterization (lease treated as secured financing), and fraudulent transfer challenges. The structures haven’t been stress-tested yet because hyperscalers are wildly profitable. But if AI monetization disappoints or custom silicon undercuts demand, we’ll discover whether bondholders have secured claims on essential infrastructure or are functionally unsecured creditors of overleveraged single-purpose entities.
The accounting trick: In Meta’s case, leases break every ~4 years so S&P only consolidates 5 years of rent at a time. The residual value guarantee is contingent so it’s not treated as a liability. The bet is that (a) if Meta doesn’t renew, someone else will or the data center can be sold to repay debt, and (b) Blue Owl’s equity cushion means the guarantee won’t be called. It’s a stretch, but we’re at that point in the cycle.
Thanks for reading!
Sources:
https://paulkedrosky.com/weekend-reading-plus-spvs-meta-and-fiber-buildout-2-0/
https://gfmag.com/insurance/private-equitys-growing-role-in-insurance-rewards-and-risks/
https://www.axios.com/2025/09/25/nvidia-openai-data-center-boom
https://www.cnbc.com/2025/10/17/ai-data-center-openai-gas-nuclear-renewable-utility.html
Lessons from History: The Rise and Fall of the Telecom Bubble (Fabricated Knowledge on Substack)
Moody’s have published an old but very relevant report titled the fundamentals of asset-backed commercial paper (ABCP) which includes conduit financing. Definitely worth a read if you’ve got the time!
Robin Wigglesworth’s (of Financial Times') exceptional analysis of Meta’s data center financing
The WSJ has a good piece on the very interconnected data center financing deals involving “private equity” and “30 banks” and “investment grade bonds” that pose quite a bit of blowup risk
Meta and other hyperscalers have taken a page out of Enron’s book on financial engineering via special purpose entities (SPEs).
A very comprehensive guide to powered shell data center construction by Mary Zhang at Dgtl Infra.
Data Center Dynamics’ article on xAI’s data center deal to cover the costs of their ‘aggressive’ AI infrastructure buildout.
Citrini Research’s article on the Stargate data centre buildout is the most compelling piece on the AI infrastructure buildout I’ve ever read. Highly recommend!
Various risks cited include counterparty risk, negative free cash flow, rising debt & leverage and uncertainty in AI market (Reuters). Mojo has a great read on Oracle’s crecit default swaps (CDS) spreads increasing. If you don’t understand what CDSs are, AP Research has an excellent primer on the derivative at the heart of modern credit risk transfer.
Caveat: exact numbers vary by index (MSCI vs FTSE EPRA vs S&P/FTSE Nareit), methodology (what counts as “data centre” or digital infrastructure) and date but the directional move (low single digits → ~12% in US REITs; ~5% globally) is accurate.










Amazing breakdown and level of detail. A must read on this topic.
Thanks for this article, very pedagogical to understand current landscape.